En el presente artículo tengo como objetivo ilustrar a través de un resumen de caso, la manera en que se configura la identidad profesional, entendiéndola como sinónimo de identidad laboral, a la luz de las características del mundo del trabajo contemporáneo, y las exigencias que este hace para constituir las identidades de los trabajadores del presente. Parto de la premisa que el trabajo aún hoy es fundante ontológico social y personal, y que según las formas en que se construyan las relaciones en lo social, así mismo se configurará dicha identidad en relación con el trabajo.
Como fundante ontológico social del ser humano, el trabajo es transformador de la materia que sostiene las bases de la vida, y funciona como un autoproductor donde el hombre se realiza por medio de la expresión de sí mismo, si cuenta con determinadas condiciones (Marx, 1867/1980; 1844/2001). Para Hannah Arendt (1958/2009), el trabajo hace parte de la condición humana, junto con la labor y la acción, como la forma de relación con lo mundano y lo artificial, que permite la reificación de las cosas, y volver objetivo el mundo, garantizando la permanencia de la especie.
Como fundante ontológico personal, el trabajo sigue cumpliendo funciones psicosociales en la vida de las personas, la construcción de los significados del trabajo, y la trascendencia que aún hoy implica para la configuración de su identidad social (Meaning of working International research team –MOW-, 1987; Rentería, 2008; Ruiz Quintanilla, 1988; 1991; Salanova, 1991; 1992; Salanova, Gracia, y Peiró, 1996; Salanova, Peiró y Prieto, 1993), incluso considerando la aparente descentralización del trabajo de acuerdo con los argumentos expuestos por Claus Offe (1992). Parto de que, sin ser ya el empleo el principal referente de trabajo en la actualidad, el trabajo como categoría ampliada, manifestada a través de sus diversas modalidades (Rentería, 2001), incluyendo aquellas referidas al sector informal (Andrade, Bolaños y Castrillón, 2011), sigue siendo vital tanto en lo personal como en lo social.
Resulta entonces valioso en la actualidad preguntarse por la relación de las personas con el trabajo, teniendo en cuenta que existe una primacía de la lógica de mercado como reguladora de las demás dimensiones de la vida de los seres humanos (Malvezzi, 2000), propia de un estado extremo del sistema capitalista donde se buscan los máximos beneficios con el menor costo (Boltanski y Chapello, 2002), y donde cada vez se le demanda tanto a las organizaciones de trabajo como a las personas, que se acomoden para responder a dicha lógica y seguir perteneciendo al mercado de trabajo. Esta tendencia implica una reducción profunda del trabajo asalariado (Antunes, 1999), la exigencia de polifuncionalidad, la tercerización de la mano de obra (Castel, 2000), y la necesidad de la creación de redes (Grimshaw, Willmott y Rubery, 2005), todo esto asociado al favorecimiento de la flexibilización y precarización del trabajo que lleva a las personas a realizar distintos trabajos al interior de una misma organización, o para distintas organizaciones o empleadores con el fin de mantenerse vigentes en el mercado de trabajo (Grimshaw, Marchington, Rubery y Willmott, 2005).
Bajo las anteriores condiciones, adicional a los argumentos de Offe (1992) sobre la pérdida de centralidad del trabajo porque el trabajo —asalariado— ya no existe para todos, y la variedad en las actividades de otro orden que realizan las personas, entre otros aspectos, se tendería a pensar que el trabajo no tiene mayor relación con la forma en que se configura la identidad de las personas en la actualidad, aspecto que exploro en este texto.
Para el abordaje de la identidad profesional, tomo los referentes conceptuales propuestos por Karl Scheibe (1995), quien se basa en los planteamientos del Interaccionismo simbólico que pueden ser encontrados en la obra de George Mead (1934/1973), y en la teoría de papeles o enfoque dramatúrgico de Erving Goffman (1959).
Para Mead (1934/1973), la conducta de los individuos se construye en interacción con los demás, quienes se constituyen en aspecto esencial para la constitución del Self. De acuerdo con el autor, los otros —llamado por este el Otro generalizado— son “la comunidad o grupo social organizados que proporciona al individuo su unidad de persona” (p. 184). De acuerdo con Mead, no hay representación sin acción llevada a cabo en la interacción con el Otro generalizado; según Mead, solo cuando aparece el Otro generalizado, es que el Self se constituye formalmente porque implica la conciencia de sí, conciencia que solo se alcanza una vez se interiorizan las construcciones sociales dadas en la interacción con el entorno.
Goffman (1959) por su parte aporta la metáfora del teatro como explicación del funcionamiento social, que a su vez es útil para el estudio de la identidad. Según el autor, todas las personas desempeñan roles que están cargados de expectativas que deben ser cumplidas por quienes las desempeñan. Dichas expectativas pueden cumplirse según un guión preestablecido asignado de manera histórica al rol (es decir, puede actuarse), o puede representarse de forma que, además de cumplir con lo esperado, la persona se involucre en dicha representación y llegue a creer que lo que hace, es parte de lo que es.
De acuerdo con Scheibe (1995), la identidad social, que para efectos del presente documento la mencionaré como identidad, partiendo de que toda identidad en esencia es social, de acuerdo con los planteamientos de Mead (1934/1973), se puede explicar y explorar a través de la categoría de rol, que para el autor se compone de tres dimensiones dentro de su teoría de Identidad social: estatus, involvement y valoración. El estatus se refiere a las expectativas puestas por los miembros de una sociedad sobre un rol; la forma en que las personas se relacionan entre ellas tiene que ver con el reconocimiento de dichas expectativas, y la localización social de las personas a la luz de estas. El estatus puede ser “heredado” o adquirido, es decir, que hace parte de las expectativas incluidas en el rol, o que ha sido “ganado” con la forma en que la persona ha representado su rol. El Involvement se refiere al grado de vinculación con la actividad que se realiza; lo anterior se materializa en gran inversión de tiempo, esfuerzos y recursos para realizar las actividades que hacen parte del rol, da cuenta de “la intensidad con que el rol es ejecutado” (p. 95). Por su parte la valoración se refiere a los atributos favorables o desfavorables que la persona asigna a su rol. De acuerdo con Scheibe (1995), un alto involvement, alto estatus y valoración positiva sobre el rol, implica probablemente una relación estrecha entre el rol y la identidad, es decir, que dicho rol ocupa o tiene un peso importante en la vida de la persona para responder a la pregunta ¿Quién soy?
Como aspectos complementarios a los planteados por Scheibe (1995), pueden mencionarse los expuestos por Sheldom Stryker (2008) para quien la identidad resulta ser un reflejo del self, el cual se configura con distintos matices e incluso incoherencias como proyección de la sociedad que es así mismo contradictoria y compleja. La identidad —o identidades según el autor— es entonces un recurso explicativo para plantear que esta es una explicitación de las múltiples facetas del self, y que incluye aspectos conativos, cognitivos y afectivos. Dichas identidades se ponen en juego en un sistema organizado de relaciones de rol, en el cual las identidades participan: “las identidades requieren que la persona sea localizada como objeto social por tener una posición asignada y que es internalizada por ella” (p. 20).
Desde esta perspectiva, las identidades son esquemas cognitivos que no están relacionadas a una situación específica, sino que pueden emerger según la situación lo requiera. Stryker (2008), plantea que las identidades están organizadas en una jerarquía que es definida por la probabilidad de que una identidad pueda ser invocada en una diversidad de situaciones. En este sentido el autor plantea que las personas terminan escogiendo roles que sean coherentes con sus identidades prominentes —las primeras en la jerarquía—; así, se esperaría que lo que las personas hagan –sus roles-, en la medida que hayan sido elegidos o los hayan podido elegir, tengan que ver con ellos, concretamente a través de las características de sus identidades principales o prominentes.
La identidad profesional se concibe particularmente como la relación que las personas tienen con el trabajo respecto a cómo el rol ocupacional (el trabajo que desempeñan) tiene que ver con lo que la persona es, o le describe como parte central suya. De acuerdo con Sigmar Malvezzi (2001), la identidad profesional responde a la pregunta ¿Quién soy yo como trabajador?
Según Claude Dubar (1998), la identidad profesional —entendiéndola como sinónimo de identidad laboral—, se puede configurar al menos de cuatro maneras diversas, como identidad de empresa, respondiendo a las expectativas de movilidad interna dentro de la organización en la que se trabaje y la lealtad ligada a la organización. En segundo lugar, la identidad según el autor puede manifestarse como identidades de red donde se privilegia las ideas de movilidad externa desde una perspectiva de lo individual, relacionado con autonomía y con confianza en conocimientos adquiridos que permiten desenvolverse en varios contextos al mismo tiempo. En tercer lugar, el autor considera la identidad de categorías, centrada en los conocimientos técnicos como centrales para describir la identidad, y cómo estos han favorecido o no el crecimiento profesional. En cuarto lugar, Claude Dubar indica que puede encontrarse la identidad por fuera del trabajo, refiriéndose a una concepción instrumental del mismo donde cada vez se busca que este tenga la menor importancia posible como referente, para no depender del mismo considerando las cada vez más posibles exclusiones del mercado a través del desempleo, o los trabajos intermitentes.
Para Kate Walsh y Judith Gordon (2008), la persona pone en juego distintas identidades cuando realiza su trabajo, entre estas pueden estar la identidad organizacional —adoptando los valores y referentes de actuación de la organización para la que trabaja, muy cercana a la identidad de empresa planteada por Claude Dubar (1998)—, la identidad ocupacional —relacionada con la actividad de trabajo propiamente que se lleva a cabo—, y la identidad profesional, asociada a la profesión en que la persona se formó y se desempeña. Este último tipo, el considerar la identidad profesional, desde la profesión es un abordaje común que se encuentra en múltiples investigaciones como las de Antonio Ciampa, Clodoaldo Gonçalves y Renato Ferreira (2010), María Cecilia Ilvento (2006), Adriana Elizabeth Machuca (2008), Iván Montes (2003) y José Vicente Pérez y José Ramón Bueno (2005) y, donde lo central de la identidad resulta ser el tipo de oficio o profesión, por ejemplo el ser docente, o ser sociólogo, educador, o futbolista, entre otras profesiones y/o disciplinas.
Al parecer las clasificaciones hechas al respecto de la identidad profesional —o laboral como sinónimo según lo concibo en el presente artículo—, realizadas por autores como Claude Dubar (1998) y Kate Walsh y Judith Gordon (2008) entre otros, podrían estudiarse desde la propuesta de la teoría de la Identidad social planteada por Scheibe (1995) retomada en el presente caso. Esto a través de la relación de las dimensiones de involvement, estatus y valoración, en conjunto con el rol —en este caso el ocupacio‑
nal—, entendido como las asignaciones formales e informales que representan las expectativas adquiridas y asumidas en el trabajo que se realiza, dando cuenta de la forma en que se configura la identidad.
Para comprender la manera en que se configura en la actualidad la identidad profesional (laboral), en particular en personas profesionales, se hace necesario incluir el constructo de empleabilidad, que según Vicente Sisto (2009), aparece cuando la noción de desarrollo de carrera pensada como un asunto lineal y ascendente propia de una sociedad de trabajo centrada en el empleo deja de ser lo común. Esto sucede justamente por el mercado de trabajo tornarse cambiante y turbulento, obligando a los profesionales —y en general a todos los trabajadores— a encargarse de su propia inserción y mantenimiento en el mercado de trabajo que es de su interés, lo que finalmente termina influyendo en la manera como las personas se relacionan con el trabajo, y por tanto en las formas como configuran sus identidades profesionales.
Se entiende por empleabilidad entonces la capacidad para insertarse y mantenerse en el mercado de trabajo, que de acuerdo con Erico Rentería (2005), surge como una opción para contemplar lo que favorece que las personas permanezcan o no en el mercado de trabajo. En el sentido clásico del término, la empleabilidad ha sido asociada al empleo como modalidad característica de trabajo en la era industrial, sin embargo, actualmente se considera como un constructo aplicable a todo el mercado de trabajo en la diversidad de modalidades existentes hoy en día, es decir, como el insertarse y mantenerse ya sea en un empleo, en un outsourcing, prestación de servicios, o en trabajos que tienen de base el cooperativismo, que en sus dinámicas de funcionamiento traen implicaciones diversas a los trabajadores (Rentería, 2001).
La empleabilidad implica la interacción de diversos aspectos como las instituciones (estado, familia, escuela, iglesia, entre otros), las organizaciones de trabajo, y las mismas personas. Sin embargo, esta pluralidad de componentes en los últimos años ha sido invisibilizada al depositar principalmente la responsabilidad de la inserción al mercado de trabajo sobre la persona; según indica Rentería (2005): “Política e ideológicamente se encuentra ligado a los criterios y prácticas de selección de los empleadores, y más recientemente a la transferencia de la responsabilidad de la propia contratación o no” (p.8) al individuo.
Para Sigmar Malvezzi (1999) la empleabilidad en este momento de la historia implica para aquellos que deseen no solo insertarse sino mantenerse en el mercado de trabajo, estar comprometido con los resultados, dar valor agregado a lo que hacen, estar atentos a los detalles del proceso y resultados, vigilar su propio desempeño, integrar su trabajo con nuevas tareas, actualizarse y favorecer el desarrollo de sus competencias, y disfrutar de lo que hacen; para Malvezzi (1999), el trabajador ideal es aquel que es crítico de su trabajo y de su empresa, y “que se mueve profesionalmente en una relación de reciprocidad entre su empleabilidad y la empleabilidad por parte de la empresa” (p. 66).
Erico Rentería y Sigmar Malvezzi (2008) indican que la empleabilidad tiene relación con la puesta en uso de competencias Core más que con conocimientos técnicos y la realización adecuada de actividades puntuales, que se dan por sentado. Según Álvaro Enríquez y Erico Rentería (2007), la alta empleabilidad implica el uso de estrategias cognitivas, metacognitivas y relacionales retomando los planteamientos de Díaz y Hernández (1999), Martínez (2004), Oxford (1990) y Rodríguez (2002), citados por los autores. Enríquez y Rentería (2007), entienden por estrategias planes de acción conscientes e intencionales, aunque reconocen que no todas las personas son conscientes de las acciones que llevan a cabo que favorecen o no su empleabilidad. Para Enríquez y Rentería, retomando los autores mencionados, las estrategias cognitivas implican la elaboración, la organización, la inferencia y la transferencia. Las metacognitivas implican planificación, regulación/monitoreo y evaluación, y las relacionales implican entre otras cuestiones la búsqueda de apoyo.
Las estrategias cognitivas de elaboración se manifiestan —entre otros indicadores según los autores— en asociar conocimientos anteriores con nuevos, crear nuevos conocimientos derivados de la reflexión, y retomar lo que el contexto ofrece para enfrentarse a nuevas situaciones. Las estrategias de organización implican considerar el mayor número de variables y tomar y seleccionar la información para responder a las demandas que el entorno le hace; las estrategias de inferencia se relacionan con elaborar hipótesis a través del análisis de distinto tipo de información. Por su parte las estrategias de transferencia remiten a estar en la capacidad de usar conocimientos adquiridos en otros contextos o frente a otras situaciones, en la situación actual que se requiere afrontar.
Las estrategias metacognitivas de planificación implican tener conciencia de los objetivos a lograr, los recursos que necesita para lograrlo, así como las acciones que debe llevar a cabo para hacerlo, elaborar un plan de acción y seguirlo considerando las distintas variables que se involucren en el transcurso. Las estrategias referidas a regulación/monitoreo están dirigidas a reorientar todas las acciones y los planes para el cumplimiento de los objetivos, evaluando cada vez que debe ser modificado y ampliando los repertorios disponibles para lograrlo. Las estrategias de revisión conducen a estar atento a todo el proceso, hacer seguimiento a las opciones tomadas e identificar razones por las que se logran o no el cumplimiento de los objetivos.
Las estrategias relacionales se refieren a hacerse visible a través del trabajo que se desarrolla, participar de actividades que favorezcan el establecer y mantener redes, establecer relaciones interpersonales con personas que puedan contribuir al desarrollo, aprendizaje y desempeño profesional, entre otras estrategias mencionadas por Enríquez y Rentería (2007).
Desde una perspectiva crítica, muchas de las cuestiones que viven hoy en día organizaciones y personas procurando responder a las demandas del entorno donde pareciera que cada vez más quedan por fuera de los circuitos de trabajo, son realidades construidas socialmente que se crean y recrean a través del discurso, siendo esta perspectiva central para comprender cómo se da la configuración de la identidad profesional, ya que no es un asunto que emerge de manera natural y aislada en la persona, sino en su interacción con el entorno donde fue y sigue siendo socializado quien trabaja, interiorizando los discursos que en dicho contexto se promueven.
Desde los planteamientos de Michael Foucault (1969/2007), se entiende por discurso las regularidades lingüísticas que se vuelven oficiales a través de su uso continuo, y que al hacerse cotidianas parece que cobraran vida propia. Para el autor los discursos guardan debajo de sí, unas presunciones que se supone ya están dichas, pero en diversas ocasiones lo dicho, según indica, no ha sido dicho.
Para Teun Van Dijk (2003) por su parte, el discurso es central para la producción y reproducción de ideologías, que según la explicación que hace del término, es cercano a lo no dicho propuesto por Foucault (1969/2007). La ideología para Van Dijk (2003) es un sistema de creencias que son fundamentales para un grupo y sus miembros, y el discurso, juega un papel central para adquirir, aprender y modificar las ideologías.
Los anteriores planteamientos pueden relacionarse con la propuesta de Mijaíl Bajtin (1929/1992; 1924/1997; 1925-1929/1998) para quien el lenguaje resulta ser una actividad humana construida socialmente y no dada por naturaleza, que implica siempre el reconocimiento de otro con quien se interactúa independiente de si existe físicamente (principio de dialogicidad). Esta idea de la construcción del lenguaje como un asunto social que pasa a permear la forma en que se constituyen las sociedades puede a su vez rastrearse en la propuesta de Mead (1934/1973) mencionada anteriormente, respecto al reconocimiento del Otro generalizado.
A la luz de dichos planteamientos se considera la propuesta teórico-metodológica, planteada por Mary Jane Spink (2000), quien retoma las ideas desarrolladas por Bajtin, y construye su propuesta considerando las dimensiones de lenguaje, historia y persona, articulando el construccionismo social con la investigación en las ciencias sociales.
Al respecto de lo anterior, para Mary Jane Spink y Benedito Medrado (2000), el lenguaje es entendido como una acción que por tanto tiene consecuencias, y no como una situación embebida en sí misma, sin trascendencia, o terminada exclusivamente en su uso. La historia, es planteada como un aspecto central para comprender los repertorios interpretativos de los que dispone cada persona para posicionarse discursivamente. Estos repertorios son traídos de los tres tiempos propuestos por los autores: el largo, el vivido y el corto. El largo, entendido como los fragmentos de la historia de una época que representa la vivencia da la humanidad como especie. El vivido, como el tiempo de socialización primaria y secundaria donde se privilegian las vivencias marcadas por los afectos para crear memoria. Finalmente el tiempo corto se refiere a la interacción cara a cara en el presente, donde se ponen en juego los repertorios interpretativos de los tiempos anteriores y el presente.
De acuerdo con los autores, es en el tiempo corto que se dan los posicionamientos, en una relación de diálogo con el otro, y con las otras voces —las propias y las de otros—, donde se privilegian unos repertorios, según el contexto de producción de sentido. En esta medida, cada posicionamiento implica una o unas configuraciones o performances identitarios, que ubican la persona respecto al otro; y al ser esta una postura dialógica, implica que el otro también posiciona a la persona en el diálogo y viceversa.
Respecto a la noción de persona, se privilegia esta sobre las de individuo y sujeto, por estas últimas remitir a representaciones dicotómicas de mundo, y por el contrario persona remite a la interacción según Spink y Medrado (2000); es decir, se existe como persona en la medida que se interactúa con otros, lo que es concordante con la noción de identidad de Scheibe (1995), al respecto de pensarla como ser en lugares, es decir, se es de manera contextual en relación con otros según los roles ocupados y las formas de asumirlos.
Las dimensiones propuestas por Spink y Medrado (2000) van en concordancia con el constructo de identidad profesional. En primer lugar, la reflexión sobre los tiempos remite a los repertorios interpretativos que pueden leerse como fuentes de los referentes identitarios; es decir, lo que la persona es en relación con el trabajo, o que configura en relación con el trabajo se ve permeado por una construcción social que abarca no solo la experiencia de vida (tiempo vivido), sino también la historia misma de la humanidad, y de la época en la que vive la persona (tiempo largo), ser trabajador hoy no desconoce las representaciones del ser trabajador en el pasado, y las redescripciones de dichas representaciones hechas en la era propia donde la persona existe.
Asimismo, el tiempo corto, la vivencia del presente, cuestiona cada vez que a la persona le implica pensar (reflexionar) sobre sí mismo en relación con el trabajo, asunto que no sucede solo de manera artificial a través de una entrevista que pregunta directamente por el tema, sino cada vez que se enfrenta a una situación relacionada con su trabajo que le implique verificar, ampliar y modificar su versión de si, respecto a este tema.
Si se piensa en la relación de una persona con su trabajo en el actual momento histórico, además de los planteamientos de los tiempos propuestos por Spink y Medrado (2000), resulta interesante preguntarse por los procesos de socialización primaria y secundaria donde se aprenden unos valores y formas privilegiadas de configurar el significado del trabajo desde las dimensiones que proponen MOW (1987) y Salanova, Peiró y Prieto (1993) entre otros, que son centralidad del trabajo, valores laborales, y normas sociales, así como la construcción de una ética del trabajo relativa a la socialización, y al momento histórico de vida. De acuerdo con este último aspecto, es relevante mencionar lo que Richard Sennett (2002) llama como la ética del trabajo, refiriéndose a las formas de abordar la relación con el trabajo, la cual varía según el momento histórico en que se forme el trabajador.
En su ensayo Sennett (2002), recrea las formas de relacionarse con el trabajo, de dos trabajadores que, aunque viviendo en un mismo momento histórico, fueron socializados en dos éticas de trabajo distintas, una antigua, propia de los valores relacionados con la sociedad industrial, y otra que llama moderna asociada a los valores derivados de la decadencia de dicha sociedad. Entre los elementos centrales planteados por Sennett se puede mencionar que en la ética antigua se premiaba y promovía la autodisciplina en el uso del tiempo y la postergación para las gratificaciones, se promovía la constancia y se esperaba la jubilación bajo la premisa de trabajar toda la vida en la misma organización y tener una carrera ascendente, se trabajaba generalmente de forma individual y se tenía una relación oficial y clara con un solo jefe a quien se le obedecía según sus órdenes, haciendo un trabajo predecible.
Al respecto de la ética moderna, Sennett (2002) la caracteriza como una forma de asumir el trabajo que implica el cumplimiento de metas a corto plazo, donde por tanto no se valora la autodisciplina sino el cumplimiento de objetivos, y se espera que no haya postergación para las gratificaciones. Asimismo indica que esta ética implica trabajos de corta duración, alta variedad, realizados en su gran mayoría en equipo, y que por su alta variación implican el desarrollo de capacidades portátiles que le sirvan al trabajador para responder a las solicitudes también cambiantes. La ética moderna además incluye la presencia de varios jefes simultáneos a quienes se les responde órdenes que pueden llegar a ser contradictorias, ya que se maneja información formal e informal, mensajes ambiguos y por múltiples vías, además implica pensar la carrera ya no como un asunto lineal ascendente, sino como algo sin un rumbo fijo que puede ir en múltiples direcciones.
Asociado a la ética moderna manifestada por Sennett (2002) que se adquiere y desarrolla por medio de la socialización, y a la luz de las definiciones de discurso e ideología mencionadas anteriormente, Luís Enrique Alonso (2007) indica que se ha pasado de un discurso que reconoce las posibilidades cooperativas del capitalismo organizado, donde se favorecen las negociaciones colectivas y se buscan las garantías jurídicas, a otro discurso donde “la apelación permanente al riesgo, la competitividad, la complejidad y el azar han abierto un espacio de desformalización y desinstitucionalización sistemática de las relaciones laborales” (p. 30). Según Alonso, citando a Kumar (1995), este cambio de discurso se relaciona con los cambios experimentados en los sistemas de gobierno y en la forma como las personas se relacionan socialmente en occidente, donde, a través de un capitalismo ilimitado se promueve que se pierda la solidaridad y la ciudadanía.
Lo anterior, según Luís Enrique Alonso y Carlos Fernández (2006), puede verse desde el paso de un capitalismo sólido a un capitalismo líquido —retomando la metáfora expuesta por Zigmunt Bauman (2001)—, donde el primero posee límites claros, que procura la formalización, y la regulación y protección laboral como esenciales para el control, la productividad y el favorecimiento de la participación social. El capitalismo líquido por su parte, implica la pérdida de los límites, la lucha —desde la connotación propia del término relacionado con guerra— por mantenerse en el mercado, la desregulación de las protecciones sociales, y la responsabilización del sujeto por su inserción y mantenimiento al mercado de trabajo (Rentería, 2005). Estas características del llamado capitalismo líquido de Alonso y Fernández (2006) se relaciona con los planteamientos de Alan McKinlay (2002), al indicar que el nacimiento de la carrera moderna se caracteriza por el mérito y la competencia abierta.
Todos estos mensajes dichos o no dichos según Foucault (1969/2007), interiorizados a través de los procesos de socialización primaria y secundaria, que hacen parte de la historia de la humanidad y la vez de quienes viven el actual momento histórico, hacen parte de la forma como las personas configuran su identidad profesional al concebir esta como una construcción social donde el Otro generalizado (Mead, 1934/1973) cobra vital importancia y donde la persona, construida en interacción con los otros por medio del discurso, no existe individualmente.
El presente artículo deriva de una investigación de corte cualitativo, de enfoque interpretativo y con diseño fenomenológico. Para cumplir el objetivo que mencioné en la introducción, retomé una entrevista realizada a una mujer de 23 años, profesional en odontología, quien al momento de la entrevista llevaba tres años de egreso del pregrado, contaba con un posgrado enfocado en gestión de la calidad, y se encontraba realizando otro asociado a salud oral. La participante además se encontraba en varias modalidades de trabajo paralelamente: como empleada, como prestadora de servicios y como independiente, administrando su propio negocio.
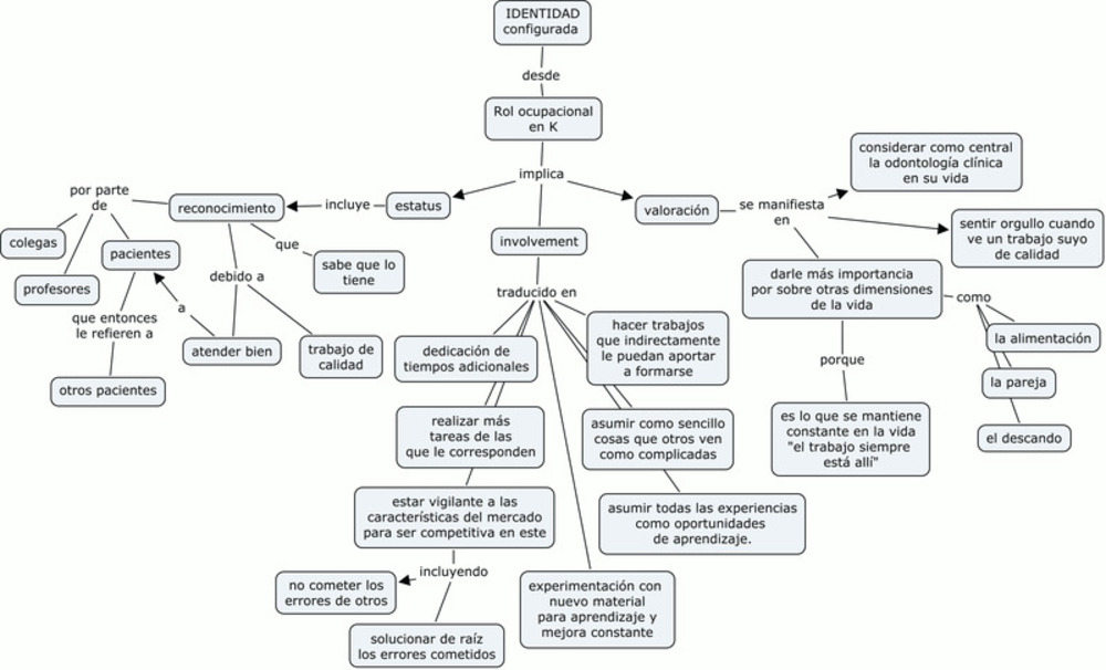
Para el análisis de la información compartida por la participante usé la técnica Árbol de asociación de ideas (ver Figuras 1 y 2) la cual permite organizar la información de tal manera que facilita la inferencia de relaciones entre las ideas, conceptos, sucesos, entre otros elementos, según la información que se codifique. Adicionalmente esta técnica cuenta con la característica que deja ver de manera gráfica y condensada la información como una totalidad. De acuerdo con Mary Jane Spink y Vera Mincoff (2000), y Gery Ryan y Russell Bernard (2000), los árboles de asociación se destacan de otras técnicas de análisis porque permiten visualizar la relación entre los elementos expuestos, facilitando su entendimiento, y permitiendo a su vez hacer múltiples conexiones entre estos. Su función principal radica en facilitar el análisis de entrevistas o cualquier tipo de documento que implique el discurso en el que se busca “entender la construcción del argumento” (p. 116).
En los apéndices 1 y 2 se presentan dos árboles de asociación de ideas. En el primero se muestran gráficamente los elementos principales narrados por la participante en la entrevista realizada, y en el segundo, los elementos más relevantes de dicha entrevista en relación con las dimensiones planteadas en la teoría de la Identidad social de Scheibe (1995). A continuación se plantea la discusión en paralelo a la presentación de los resultados.
En la narrativa de la participante, los argumentos de Offe (1992) al respecto de la pérdida de la centralidad del trabajo para las personas que trabajan en la actualidad no se hacen presentes, sin embargo si se hace evidente en su caso una forma cada vez menos uniforme de relacionarse con el trabajo, a través del fortalecimiento de otras modalidades distintas al empleo como la prestación de servicios, el outsourcing y el trabajo cooperativo (Rentería, 2001). En la entrevista realizada a Andrea2 se hace visible el conocimiento por parte de la entrevistada de las distintas modalidades de trabajo como el empleo, la prestación de servicios, y lo que indica como trabajo independiente, en la que además genera empleo a otros, y se provee trabajo a sí misma:
Pero como yo soy independiente eso varía [refiriéndose a los ingresos], […] igual vos tenés que pagar, sea que venga el paciente o no venga, tenés que pagar arrendo, tenés que pagar administración, tenés que pagar los sueldos, el sueldo de la auxiliar, bueno todo, son gastos fijos, que de pronto no tienes cuando trabajás por prestación de servicios en otras clínicas, el gasto fijo es pal dueño de la clínica, yo voy, por lo que yo hago gano, ¿me entiendes?, si no hago nada pues no gano, si hago gano, en cambio en la consulta, en mi consultorio no es así, sea que llegue o no llegue paciente tienes gastos fijos ya? (Andrea, Entrevista personal, 01 Mayo de 2011)3.
Este reconocimiento de Andrea de las distintas modalidades trae consigo conciencia sobre las implicaciones de cada una en términos de ventajas y desventajas según los intereses de la participante, y la colocación y manejo de recursos incluida la fuerza de trabajo. Estas modalidades de trabajo ejercidas por Andrea son ejemplo concreto de lo planteado por Antunes (1999) respecto a la tendencia a reducir de manera pronunciada el trabajo asalariado, aspecto que es común en el mercado de trabajo asociado a la salud en el contexto colombiano, donde los profesionales de esta rama, cada vez trabajan más por prestación de servicios que por empleo (Arroyo, 2002; Sevilla, Uribe y Rodríguez, 2010), y que lleva a la realización de trabajos para distintas organizaciones para mantenerse vigentes en el mercado de trabajo, como lo indican Grimshaw, Marchington, Rubery y Willmott (2005).
Asimismo, es visible en la entrevista de Andrea la inmersión de la lógica del mercado como reguladora de las demás dimensiones de la vida, como lo muestra su forma de relacionarse con la pareja donde el trabajo condiciona los tiempos de encuentro, y se da la necesidad de “abrir o cerrar” agendas para lograr compartir, considerando que siempre primero están los pacientes: “pero pues si siempre la agenda de ambos está siempre abierta, para todo, es que si un paciente nos llama y nos dice, vea doctora necesito esto, vea necesito esto, listo de una”. Adicional a lo anterior, se suma la noción de paciente asociada a un cliente que debe captarse, “enamorarlo” con la atención para que vuelva, y recomiende el servicio a otros posibles pacientes/clientes:
Y así fue que empecé porque los mismos estudiantes, no, tienes que hacerte esta resina, tal cosa, te puede suceder esto, tus padres también tienen acceso aquí [a la clínica donde ella atiende], esto es una clínica particular, tome la tarjetica, tome la tarjetica (Andrea, Entrevista personal, 01 Mayo de 2011).
Lo anterior se relaciona también con la conciencia de Andrea respecto aprender a cobrar por el trabajo realizado, pidiendo lo suficiente para justificar un trabajo de calidad como el suyo, y atendiendo a los pacientes en horarios no hábiles como los fines de semana, donde estos no piden rebajas y pagan lo que se les solicite.
Al respecto de la forma en que se configura la identidad profesional de Andrea, puede analizarse desde la propuesta de Scheibe (1995), quien plantea desde la teoría de la Identidad social y sus tres dimensiones (estatus, involvement y valoración), una forma de acercarse al análisis sobre la identidad. Para el presente artículo se analizó el rol ocupacional al respecto de las tres dimensiones mencionadas, para concluir que estas aparecen de manera marcada en lo expuesto por Andrea en su entrevista permitiendo deducir que el rol ocupacional es central para describir y configurar su identidad.
Lo anterior se puede evidenciar analizando cada dimensión. Al respecto de estatus, es claro el reconocimiento que la entrevistada tiene en el mercado de trabajo en el que se desenvuelve, tanto por parte de colegas, como de profesores, así como de los pacientes quienes se encargan de recomendarla y atraer también a otros pacientes. Igualmente Andrea es consciente de este reconocimiento y lleva a cabo acciones intencionadas para mantenerlo como seguir trabajando con calidad y que el paciente se sienta muy bien atendido: “pero mis pacientes particulares es la misma gente de la ABC que me buscaban, me decían ¡ay no cómo así que se fue!, yo voy donde usted me diga, entonces así yo abrí el consultorio” (Andrea, Entrevista personal, 01 Mayo de 2011).
Respecto a Involvement, puede decirse que es uno de los aspectos más destacados en la entrevista, ya que este se traduce en diversas acciones que articuladas dan cuenta del nivel de compromiso y entrega de Andrea respecto a su trabajo. En primer lugar puede identificarse la inversión intencional de tiempos adicionales a los requeridos oficialmente tanto para actividades directamente relacionadas como atender pacientes que no pueden asistir en otro horario, como actividades indirectas que aportan aprendizaje y experiencia en otros sentidos, como realizar protocolos para cumplir con los parámetros de gestión de calidad de la clínica sin esperar recompensa económica, participar de jornadas de cirugías de paladar hendido cuando era estudiante, y mover sus tiempos de descanso y alimentación para suplir las demandas del trabajo. Igualmente, otro indicador de alto involvement en Andrea, está relacionado con lo que se viene exponiendo referido a llevar a cabo actividades adicionales que no son indispensables en la realización del trabajo, así como buscar actividades, o asumir las que hace adicional que lleven a otros aprendizajes complementarios a su formación académica, como lo es el caso de asumir labores administrativas, aspecto no aprendido en el pregrado, y a lo que en general los profesionales de su área guardan desagrado.
Al respecto de involvement también se evidencia de manera notable en la entrevista, la vigilancia constante sobre el mercado de trabajo en el que participa, procurando cubrir aquellos segmentos descubiertos como la atención de pacientes express (que vienen de viaje y necesitan tratamiento seguido por pocos días), pacientes que no disponen de tiempo en horario hábil, realizar actividades administrativas que otros odontólogos no hacen, guardar el buen nombre como profesional para que ningún paciente lo dañe al multiplicar un mensaje inadecuado que vaya en contravía de lo que ha construido, asumir los problemas con pacientes supliendo todas las necesidades resultantes del tratamiento incluso así no hayan sido provocadas directamente por su trabajo, y estar actualizada en materiales y recursos de su mercado con lo último en tecnología para estar a la vanguardia de estos.
Pero yo no trabajaba, nunca [con énfasis] me tomaba la hora de almuerzo, jamás, jamás, y nunca salía a las 5, yo me iba 8 de la noche, 9 de la noche (Andrea, Entrevista personal, 01 Mayo de 2011).
Lo que yo he optado cuando tengo problemas con los pacientes es mostrarles que yo, mejor dicho, les beso los pies, pero les soluciono el problema (Andrea, Entrevista personal, 01 Mayo de 2011).
Sobre la dimensión de valoración, en la entrevista de Andrea se destaca el aprecio que la entrevistada demuestra al trabajo que realiza, produciéndole orgullo lo que hace: “yo ahora veo pacientes que vienen a control de cosas que yo hice en ese tiempo, y yo digo ¡que belleza de trabajo!, cosas que son impecables ¿me entiendes?”. Este aprecio se traduce también en la relevancia que tiene para ella la odontología clínica que, pese a saber y estar en capacidad de realizar otras actividades relativas a su carrera, sigue optando por el contacto directo con los pacientes y sus necesidades odontológicas: “pero como yo tuve esa experiencia, entonces a mí la administración me gusta independientemente que yo sea clínica, que yo no me dedicaría a la administración ni dejaría mis dientes ¡jamás!, yo creo pues, hasta ahora” (Andrea, Entrevista personal, 01 Mayo de 2011).
Otra forma de evidenciarse la valoración se relaciona con la importancia que otorga al trabajo que realiza en su vida, colocándolo por encima de otras dimensiones incluida la pareja, la alimentación, el descanso, y los aspectos emocionales en general, donde estos resultan ser secundarios, y pueden esperar con tal de cumplir con los requerimientos del trabajo. Este aspecto de la valoración se relaciona con lo que autores como MOW (1987), Ruiz Quintanilla (1988; 1991), Salanova (1991; 1992), Salanova, Gracia y Peiró (1996), Salanova, Peiró, y Prieto (1993), asumen como centralidad del trabajo, que en el caso de Andrea sería de tipo absoluto, donde, las demás dimensiones de la vida se supeditan al trabajo.
E: y las otras cosas de la vida [refiriéndose a aspectos que no son trabajo].
Andrea: pues mi vida es la odontología [sonríe], básicamente ¿no? (Andrea, Entrevista personal, 01 Mayo de 2011).
Pero digamos que esa parte que uno se siente sentimentalmente mal, es importante pues en la vida general de uno, pero no, igual el trabajo siempre está allí (Andrea, Entrevista personal, 01 Mayo de 2011).
De acuerdo con lo expuesto en la entrevista, desde la perspectiva de Dubar (1998), para Andrea su identidad profesional puede estar dada desde una identidad de red orientada a la movilización externa, donde prima la autonomía y la confianza en los conocimientos adquiridos en la formación que le aportan para moverse en distintos contextos al mismo tiempo; de hecho, este es uno de los propósitos de Andrea al mantenerse como independiente porque: “prefiero ser así –como independiente-conozco diferentes sitios, mi círculo no es un solo sitio, entonces eso es bueno, tanto laboralmente como personalmente porque uno hace contactos en toda parte, conoce gente, la gente te conoce” (Andrea, Entrevista personal, 01 Mayo de 2011).
Adicionalmente, según los planteamientos de Walsh y Gordon (2008) no está presente la configuración de la identidad de la entrevistada como identidad organizacional, pero si como identidad ocupacional y profesional (en el sentido de asociada a la profesión estudiada). En el caso de la identidad ocupacional, es claro que para la entrevistada lo central para la configuración de su identidad es lo que hace (ejercer en odontología clínica) y no donde lo hace; a su vez se configura como identidad profesional entendida desde la profesión que estudió porque lo que hace se relaciona directamente con la profesión en la que se formó.
Retomando los aspectos planteados por Stryker (2008) puede decirse que Andrea pone en juego una identidad particular en su forma de relacionarse con el trabajo —que desde la perspectiva que lo propongo retomando los elementos de Scheibe (1995), sería cuestión del orden de las características de la identidad, más que de varias identidades—. Esta identidad de acuerdo con Stryker, sería la identidad saliente que es la que ha sido demanda mayormente por el contexto donde se desenvuelve la persona, es decir, la identidad saliente de la participante se caracteriza por ser flexible, móvil, enfocada en el hacer y respondiente al hecho de participar al tiempo de varias modalidades de trabajo. En este sentido y de acuerdo con el autor, Andrea cuenta con una posición asignada (o buscada y asumida) que es la suma a su vez de varias posiciones —si puede decirse de esta manera— y bajo la cual ella se relaciona con el mundo del trabajo.
Considerando todo el análisis anterior, puede pensarse que las acciones realizadas por la participante que le conducen a una alta empleabilidad (ser solicitada por clínicas y pacientes que además la refieren a otros constantemente) que la llevaron a insertarse y seguirse manteniendo en el mercado de trabajo (Rentería, 2005) de la odontología en la ciudad, son evidencia de la trascendencia que el rol ocupacional tiene para ella en la configuración de su identidad, formando entonces su identidad profesional. Estas maneras de actuar asociadas a su empleabilidad pueden analizarse desde los planteamientos de Enríquez y Rentería (2007), quienes plantean que las personas con alta empleabilidad obedecen a estrategias cognitivas, metacognitivas, y especialmente relacionales. En el caso de Andrea, se pueden identificar estrategias cognitivas de elaboración por asociar conocimientos nuevos a conocimientos anteriores en su práctica clínica y en el uso de nuevos materiales, y estar pendiente de retomar lo que el contexto le ofrece —los vacíos del mercado— para responder a lo que los demás no satisfacen. También son visibles las estrategias de organización donde Andrea identifica, de la información disponible, hipótesis sobre las cuales sostiene sus acciones como el hecho de identificar que existe un segmento del mercado que requiere ser atendido en horarios no hábiles y que ella podría responder a esta necesidad. Asimismo se identifican en la entrevistada estrategias de transferencia por pasar sus conocimientos sobre qué es el trabajar, adquiridos en su infancia y adolescencia en el trabajo operativo atendiendo los restaurantes de su familia, al trabajo en la odontología, donde la movilidad y la recursividad hacen parte de sus repertorios.
Respecto a las estrategias metacognitivas, Andrea muestra planeación al plantearse objetivos concretos entre los que se encuentra la captación de pacientes, el pago en corto tiempo de su vehículo con el dinero derivado de su trabajo, el mantenerse independiente, entre otros, para los cuales concreta formas efectivas de llevarlos a cabo caracterizados por el control y el seguimiento, y reorientación de la acción en caso de ser necesario para cumplirlos, mostrando con esto la presencia de estrategias de regulación/monitoreo y de revisión.
Adicionalmente, respecto a las estrategias de orden relacional, estas son las de mayor predominancia en la entrevista incluso desde antes de graduarse, procura hacerse visible en el mercado de trabajo en que se desenvuelve, participa de redes y establece relaciones interpersonales con personas clave para su aprendizaje y su mantenimiento en dicho mercado. Todo esto se expresa en hacer trabajo de calidad y atender bien a los pacientes para que regresen y refieran a otros pacientes su trabajo, contactarse con la endodoncista con quien comparte consultorio actualmente quien tiene un estilo de trabajo que califica como agradable y acorde al suyo, entre otras acciones que conducen a que lo relacional sea clave en la alta empleabilidad de Andrea.
Respecto al análisis de la entrevista de la participante desde una perspectiva del discurso, y las prácticas discursivas y producción de sentidos, puede decirse siguiendo a Foucault (1969/2007) que en las prácticas sociales existen regularidades lingüísticas que tienden a darse por oficiales o realidades terminadas, que las personas, según Van Dijk (2003), van asumiendo como propias, reproduciendo ideologías. Según Alonso (2007), y Alonso y Fernández (2006) existe en la actualidad un tipo de discurso orientado a la competitividad, la complejidad, el riesgo y el azar, que está reemplazando a otro donde se promovía lo colectivo, lo formal, y la protección para las personas en general, y los trabajadores en particular. Esta cuestión se articula con lo mencionado por Sisto (2009) al indicar que la empleabilidad –como constructo en lo académico, o como parte de un discurso en la construcción de la realidad social- aparece cuando desaparece una noción de carrera pensada como lineal, organizada y a realizarse dentro de una misma organización a lo largo de la vida.
Cabe preguntarse de acuerdo con la entrevista de Andrea, cómo en sus enunciados se recrean aspectos ideológicos propios de lo que Alonso y Fernández (2006) llaman el capitalismo líquido, donde se privilegia la lucha por el trabajo, la desregularización de las protecciones sociales, y la responsabilización del sujeto por su inserción y mantenimiento, y lo que McKinlay (2002) plantea como el nacimiento de la carrera moderna basada en el mérito y la competencia abierta. Al respecto en la entrevista de Andrea se encuentran alusiones de este tipo cuando se refiere a los celos laborales indicando que es normal en su contexto de trabajo la tendencia a luchar con los colegas, por obtener los pacientes “estrella”, refiriéndose a aquellos que implican altas sumas de dinero en tratamientos; en este mismo sentido se puede rastrear en su entrevista la noción del paciente como cliente a quien hay que complacer y dar valores agregados, en un mercado competido, donde las premisas que se espera deberían caracterizar al sector salud pareciera que pasan a ser secundarias.
Respecto a lo anterior, en la entrevista de la participante puede también evidenciarse la desregulación cuando menciona la forma en que son contratados los odontólogos en la ciudad donde trabaja, indicando lo que cada parte debe aportar (fuerza de trabajo, materiales, desechables, pago de salario de auxiliares, entre otros), y dejando claro que cada vez lo menos común son las contrataciones directas bajo la modalidad de empleo, y más cotidianas aquellas por prestación de servicios donde se obtiene un porcentaje bajo por el trabajo realizado:
Por ejemplo en SRA les pagan el 20%, pero ellos les dan todo, pero les pagan el 20%, es muy poquito, y así se ve, hay en otras partes donde tu tienes que poner todo y te pagan el 40, entonces yo le daba gracias a Dios porque por lo menos da el 55 (Andrea, Entrevista personal, 01 Mayo de 2011).
La responsabilización del sujeto asociada al mérito y la búsqueda de autonomía está presente a lo largo de la entrevista de Andrea, quien busca abiertamente tener y mantenerse en distintos trabajos que le permitan sostenerse de manera fluida en lo económico, y quien responde con sus recursos cuando se dan inconvenientes con un paciente aunque este no haya sido tratado directamente por ella sino dentro de una clínica para la cual trabaja; finalmente, recae sobre Andrea la responsabilidad de solucionar la situación y garantizar que su buen nombre no se vea afectado porque depende de su acción que a futuro dicho paciente no multiplique un mensaje que vaya en contravía a lo esperado por la participante respecto a seguir posicionada en el mercado de trabajo.
Adicionalmente, respecto a estos mensajes no dichos (Foucault, 1969/2007), interiorizados y puestos en práctica por la participante en su forma de relacionarse con el trabajo, se reflejan también en su forma anticipada y acelerada –comparada con las personas más cercanas a su contexto- con que lleva a cabo las cosas. La anticipación se traduce en las entregas anticipadas a lo esperado de los trabajos, el pago de su vehículo cero kilómetros en solo un año, el haber iniciado un programa de postgrado sin haberse graduado del pregrado, el tener su propio consultorio contando con solo 3 años de egreso de la universidad y el estar llevando a cabo otro postgrado actualmente siendo este el segundo, el probar inmediatamente salen al mercado los productos (químicos, insumos, herramientas) nuevos para actualizarse en su trabajo poniéndolos en uso inmediatamente después de probarlos, entre otros aspectos. Además se destaca en su interacción verbal durante la entrevista –aspecto que no se alcanza a evidenciar en la transcripción- el hablar de manera acelerada, y responder a las preguntas hechas mucho antes que estas terminaran de ser formuladas, incluso responder a aspectos que no habían sido preguntados, aunque era inminente que iban a ser abordados.
La pregunta siguiente que surge es cómo Andrea tiene dentro de sus repertorios la interiorización de todas estas premisas, al parecer propias de un discurso tipo capitalismo líquido según Alonso y Fernández (2006). Al respecto puede pensarse en la propuesta hecha por Spink y Medrado (2000) sobre los tiempos largo, tiempo vivido y tiempo corto, entendiendo que es en el tiempo vivido donde se lleva a cabo el proceso de socialización primaria y secundaria donde se aprenden estos mensajes que al ser apropiados empiezan a ser parte de la forma como se configuran las personas.
En el caso de Andrea, esta socialización del tiempo vivido, está claramente asociada al aprendizaje de una ética del trabajo particular promovida por su familia, que la llevó a participar tempranamente —comparado con su contexto— de actividades de trabajo, donde tenía alta responsabilidad y realizaba laborales de todo orden incluyendo operativas. En este proceso de formación se privilegió la exigencia, la disciplina, la responsabilidad, y el desplazamiento de las necesidades personales (como el hambre, el sueño, los asuntos sentimentales) a la luz del trabajo.
“Porque yo desde que terminé, mi papá, o sea yo empecé a trabajar y ni siquiera había recibido todavía el diploma pero ahí mismo, vea paga los servicios” (Andrea, Entrevista personal, 01 Mayo de 2011).
En los restaurantes [su familia tiene una cadena de restaurantes en la ciudad donde mora] me tocaba quedarme encargada, hacer caja, limpiar mesas, de todo, de todo, entonces desde muy chiquita siempre, como que, se me inculcó eso del trabajo, así fue con mis hermanos, y así es mi familia, me entendés, de valorar el trabajo y de si hay que madrugar hay que madrugar, si hay que trasnochar, hay que trasnochar, ese es el trabajo (Andrea, Entrevista personal, 01 Mayo de 2011).
Estas formas de socialización pueden pensarse desde lo que Sennett (2002) menciona como la ética del trabajo, que se refiere a los valores y las maneras que se promueven en relación con el trabajo. De acuerdo con la propuesta del autor respecto a la ética antigua y a la ética moderna, según la información proporcionada por Andrea, se encuentran elementos referidos a una ética moderna donde se privilegia la polivalencia, el responder a varios jefes al mismo tiempo (incluidos los pacientes en una lógica de mercado a quienes se busca satisfacer), la búsqueda de la satisfacción inmediata en el trabajo que se realiza, y el pensar la carrera como un asunto no lineal que es gestionada por la misma persona, más que por organizaciones de trabajo que se encarguen de decir hacia dónde va esta.
Pese a lo anterior, en la entrevista de Andrea también se pueden rastrear aspectos asociados a una ética antigua como la autodisciplina, la postergación (pedir que le guarden las cuentas para cobrar luego todo junto), el esfuerzo continuado en cada trabajo que se realiza, trabajar principalmente de forma individual, y privilegiar la austeridad como modo de vida (evidente cuando se refiere a la cantidad de dinero para gastos personales que es mínima comparada con los ingresos). Esta aparente contradicción entre contar con elementos de los tipos de éticas del trabajo mencionadas por Sennett (2002), puede analizarse desde el planteamiento del tiempo largo propuesto por Spink y Medrado (2000), al mencionar que la humanidad cuenta con un acumulado de experiencias y conocimientos que finalmente repercuten sobre el presente de las personas; en el caso de la entrevistada, puede verse como convergen discursos asociados a un capitalismo sólido y a la vez a uno líquido, coexistiendo así múltiples realidades sobre el mundo del trabajo. Este asunto es referido por Bauman (2001), al plantear las instituciones zombies que son aquellas que ya no están vivas pero tampoco están muertas; tal vez Andrea, junto con una amplia generación de profesionales haga parte de un momento de transición, donde no se ha terminado de salir de la lógica de la era industrial, y se está entrando a una poco estructurada, como se supone es la lógica de la era postindustrial o de servicios, con todas las implicaciones que esto trae consigo.
Adicional a lo anterior, es en la interacción cotidiana con su contexto, que resultan ser el Otro generalizado indicado por Mead (1934/1973), donde la entrevistada actualiza sus repertorios conduciendo a la reproducción o producción de premisas asociadas a los discursos; esta actualización se da en el tiempo corto (Spink y Medrado, 2000), y le implica a ella posicionarse cada vez que hace frente a cuestiones relacionadas con su trabajo, que en su caso, son la mayor parte de tiempo de vigilia que puede tener durante un día. La forma de manifestarse la configuración de la identidad de Andrea a través de su rol ocupacional, resulta ser derivado de la valoración que esta ha hecho en relación con su entorno, donde, puede decirse, se derivan una serie de sub-roles que pone en ejecución según las condiciones determinadas, y basados en su significado del trabajo, la ética que tiene frente al mismo, y sus dimensiones de estatus, involvement y valoración, de donde puede pensarse en la participante como la odontóloga (clínica), la administradora, la emprendedora, la generadora de recursos, la servicial y la luchadora.
Los cambios en el mundo del trabajo en la actualidad han conducido a que las personas que pretenden seguir inmersas y conservando su empleabilidad en el mercado de trabajo del que hacen parte conformen relaciones con el trabajo cada vez menos uniformes y lineales y, por el contrario cada vez más complejas, abstractas y de flujos que pueden ser interrumpidos. Estas relaciones que, siendo supuestamente atípicas, se vuelven cada vez más comunes e implican la participación en paralelo de distintas modalidades de trabajo, influyen en configurar identidades profesionales cambiantes y adaptables según la modalidad que se esté ejerciendo en el momento y el contexto donde la persona se encuentre.
Lo anterior también explica por qué la identidad de personas que se relacionan con el trabajo como la participante no puede considerarse como una identidad orientada a lo organizacional propiamente dicho, y sí más como una identidad red, por ser esta forma la que le permite moverse y relacionarse de manera más libre y flexible en el mercado de trabajo que es de su interés; configurarla de otro tipo sería coartarse frente a posibilidades que beneficien su nivel de empleabilidad, lo que además es coherente con el hecho de llevar a cabo varias modalidades de trabajo paralelamente.
A su vez, la exigencia de contar con una identidad profesional flexible hace que la persona asuma como suyos e incorpore dentro de sus modos de comportarse, patrones del ser trabajador que configuran su identidad profesional, entre estos, ser polifuncional, competitiva, incansable, emprendedora, recursiva, y adaptable. Todos estos adjetivos hacen parte de las características exigidas y promovidas por la actual fase del capitalismo que vive la mayor parte del mundo, el capitalismo flexible o líquido, llevando a la responsabilización de las personas por su propia empleabilidad; los trabajadores no están por fuera de ser influidos y exigidos por estas formas de relación social que traspasan los límites de lo económico, e ingresan en otras dimensiones de la vida de las personas como sus relaciones afectivas como bien lo muestra el caso expuesto.
En relación con lo anterior, la configuración de la identidad profesional tiene una importante relación con los discursos hegemónicos implicados en los contextos donde la persona se socializa, en este caso discursos con características neoliberales —incluso en el sector del caso estudiado que es el sector salud en el que se esperaría estuviera más protegido frente a este tipo de características—, cuya interiorización y puesta en curso a través de la acción termina favoreciendo la empleabilidad del profesional y reforzando su forma de percibir y relacionarse con el mercado de trabajo.
La relación estrecha entre involvement, estatus y valoración, le permiten a la entrevistada la percepción de coherencia al respecto de su identidad, que además no dista de lo que se supone se espera de ella o de cualquier otro profesional que como ella debería responder a las demandas o a las características de ser trabajador que se mencionaron anteriormente, porque además las formas de relacionarse con el trabajo como la suya son reconocidas y premiadas económica y simbólicamente. Con lo anterior se entiende por qué no existen cuestionamientos al respecto de asuntos como asumir al paciente como cliente, o considerar como pacientes estrella a aquellos que llevaran a cabo tratamientos costosos y no aquellos pacientes que se adhieren a los tratamientos; se trata de la interiorización de discursos que operan implícitamente (lo no dicho), que han sido aprendidos a lo largo de los tiempos mencionados anteriormente, y que en particular en la participante cuentan con una gran aprehensión y fuerza que dirige sus acciones como profesional.
Finalmente, para futuras indagaciones resultaría interesante preguntarse por la implicación de la fe en relación con el trabajo, asociado a la creencia en Dios, de acuerdo con la presente entrevista, donde este aspecto aparece como central; aunque no fue desarrollado por la participante en su interacción con la entrevistadora, y como la primera opción ante situaciones que escapan del control y la comprensión de la participante. Asimismo puede ser relevante explorar la representación de la juventud, como un momento de vitalidad para aprovecharse en su totalidad, independiente de las consecuencias que esto pueda traer para otras esferas de la vida como la salud, o el estado emocional.

Apéndice 1
Árbol de asociación de ideas general

Figura 2
Árbol de asociación de ideas desde la teoría de la Identidad social (ocupacional) según Scheibe (1995)
Alonso, Luís Enrique (2007). La Crisis de la Ciudadanía Laboral. Barcelona: Editorial Anthropos.
Alonso, Luís Enrique y Fernández, Carlos J. (2006). El Imaginario Managerial: el Discurso de la Fluidez en la Sociedad Económica. Política y Sociedad, 43(2), 127-151.
Andrade, Verónica, Bolaños, Carolina y Castrillón, María Juliana (2011). Empleabilidad en la economía informal, una investigación cualitativa con manicuristas de alta empleabilidad. Pensamiento psicológico, 9(16), 69-87.
Antunes, Ricardo (1999). O mundo precarizado do trabalho e seus significados. Cadernos de Psicologia social do trabalho, 2(1), 55-59. http://dx.doi.org/10.11606/issn.1981-0490.v2i0p55-59
Arendt, Hannah (1958/2009). La condición humana. Buenos Aires: Paidós.
Arroyo, Juán (2002). Situación y desafíos en el campo de los recursos humanos en salud en el área Andina, en los albores de los 2000. Cuadernos médico sociales, 82, 29-42.
Bajtin, Mijaíl (1929/1992). El Marxismo y la Filosofía del Lenguaje. Madrid: Alianza Editorial.
Bajtin, Mijaíl (1924/1997). Hacia una filosofía del acto ético. De los borradores y otros escritos. Barcelona: Editorial Anthropos.
Bajtin, Mijaíl (1925-1929/1998) ¿Qué es el lenguaje? Buenos Aires: Editorial Almagesto.
Bauman, Zigmund (2001). Modernidad líquida. Rio de Janeiro: Jorge Zahar Editoral.
Boltanski, Luc y Chiapello, Ève (2002). El Nuevo Espíritu del Capitalismo. Madrid: AKAL.
Castel, Robert (2000). As transformações da questão social. En Robert Castel, Luís Eduardo Wanderley y Mariangela Belfiore-Wanderley (Eds.), Desigualdade e a questão social (pp. 235-272). São Paulo: Educ.
Ciampa, Antonio; Gonçalves, Clodoaldo y Ferreira, Renato (2010). Considerações sobre a formação e transformação da identidade profissional do atleta de futebol no Brasil. Diversitas perspectivas en psicología, 6(1), 27-36.
Dubar, Claude (1998). Trajetórias sociais e formas identitárias: alguns esclarecimentos conceituais e metodológicos. Educação & Sociedade, 19(62), 13-30. http://dx.doi.org/10.1590/S0101-73301998000100002
Enriquez, Alvaro y Rentería, Erico (2007). Estrategias de aprendizaje para la empleabilidad en el mercado del trabajo de profesionales recién egresados. Universitas psychologica, 6(1), 89-103.
Foucault, Michael (1969/2007). La arqueología del saber (Traducción de Aurelio Garzón del Camino, Ed. 23). México D.F., Buenos Aires y Madrid: Siglo XXI Editores.
Goffman, Erving (1959). The presentation of self in everyday life. New York: Doubleday publishers.
Grimshaw, Damian; Marchington, Mick; Rubery, Jill y Willmott, Hugh (2005). Introduction: Fragmenting work across organizational boundaries. En Mick Marchington, Damian Grimshaw, Jill Rubery y Hugh Willmott (Eds.), Fragmenting work. Blurring organizational boundaries and disordering hierarchies (pp. 1-38). New York: Oxford University Press.
Grimshaw, Damian; Willmott, Hugh y Rubery, Jill (2005). Inter-organizational networks: Trst, power, and the employment relationship. En Mick, Marchington; Damian, Grimshaw; Jill, Rubery y Hugh, Willmott (Eds.), Fragmenting work. Blurring organizational boundaries and disordering hierarchies (pp. 39-62). New York: Oxford University Press.
Ilvento, María Celia (2006). Identidad profesional, la tensión entre el deseo y la carencia: el caso de los cientistas de la educación. Revista de Psicodidáctica, 11(1), 133-144.
Machuca, Adrina Elizabeth (2008). La identidad profesional de los sociólogos. México D.F.: FLACSO.
Malvezzi, Sigmar (1999). Empregabilidade e carreira. Cadernos de psicologia social do trabalho, 2(1), 55-72. http://dx.doi.org/10.11606/issn.1981-0490.v2i0p64-68
Malvezzi, Sigmar (2000). Psicologia Organizacional. Da administração Científica à globalização: uma história de desafios. En Constança Gomes Machado, Madalena Melo, Vitor Franco y Nuno dos Santos (Eds.), Interfases da psicologia (pp. 313-326). Évora: Universidade de Évora.
Malvezzi, Sigmar (2001). The building of professional identity and the boundaryless careers. Manuscrito no publicado, Escuela de psicología, Pontificia Universidad Católica de Sao Paulo, Brasil.
Marx, Karl (1867/1980). El capital, crítica de la economía política. México D.F.: Fondo de cultura económica.
Marx, Karl (1844/2001). Manuscritos. Economía y filosofía. Madrid: Alianza Editorial.
McKinlay, Alan (2002). Dead Selves: The birth of the modern career. Organization, 9(4), 595-614. http://dx.doi.org/10.1177/135050840294005
Mead, George (1934/1973). Espíritu, persona y sociedad. Desde el punto de vista del conductismo social. Barcelona: Editorial Paidós.
Meaning of working international research team – MOW (1987). The Meaning of Working: An International View. London: Academy Press.
Montes, Iván (2003). La identidad profesional de los maestros en crisis. Apuntes para el debate. Persona y cultura, 2(2), 49-64.
Offe, Claus (1992). La sociedad del trabajo. Madrid: Alianza Editorial.
Pérez, José Vicente y Bueno, José Ramón (2005). Identidades y representaciones del trabajo social. Portularia, 5(2), 165-173.
Rentería, Erico (2001). El modelo educativo tradicional y los perfiles de competencias según las modalidades y tendencias del trabajo actuales. En Manuel Martínez y Vïctor Cruz (Coords.), Vinculación universidad-empresa a través del postgrado. Pautas y lineamientos (pp. 51-60). Salamanca: AUIP.
Rentería, Erico (2005). Empleabilidad: una lectura psicosocial. Revista de Estudios del Trabajo en Colombia, 1(1), 1-14.
Rentería, Erico (2008). Nuevas Realidades Organizacionales y del mundo del trabajo: Implicaciones para la construcción de la identidad o del sujeto. Informes Psicológicos, 10, 65-80.
Rentería, Erico y Malvezzi, Sigmar (2008). Empleabilidad, cambios y exigencias psicosociales en el trabajo. Universitas Psychologica, 7(2), 319-334.
Ruiz Quintanilla, S. Antonio (1988). Work values and new technologies. En Veronique De Keyser, Thoralf Qvale, Bernhard Wilpert y S. Antonio Ruiz Quintanilla (Eds.), The meaning of work and technological options (pp. 45-57). Nueva York: Jhon Wiley y Sons.
Ruiz Quintanilla, S. Antonio (1991). Introduction: The meaning of work. European Work and Organizational Psychologist, 1(2-3), 81-89. http://dx.doi.org/10.1080/09602009108408514
Ryan, Gery y Bernard, Russell (2000). Data management and análisis methods. En Norman Denzin e Yvonna Lincoln (Eds), Handbook of qualitative research, second edition (pp. 769-802). California: Sage.
Salanova, Marisa (1991). Significado del trabajo en los jóvenes durante el período de transición desde la escuela al mercado laboral. Trabajo de grado de licenciatura no publicado. Universidad de Valencia.
Salanova, Marisa (1992). Un estudio del significado del trabajo en jóvenes de primer empleo. Tesis doctoral no publicada, Universidad de Valencia.
Salanova, Marisa; Gracia, Francisco Javier y Peiró, José María (1996). Significado del trabajo y valores laborales. En José María Peiró, y Fernando Prieto (Eds.), Tratado de psicología del trabajo. Vol. II: Aspectos psicosociales del Trabajo (pp. 35-63). Madrid: Síntesis S.A.
Salanova, Marisa; Peiró, Jose María y Prieto, Fernando (1993). El significado del trabajo: una revisión de la literatura. En José María Peiró, Fernando Prieto, María Jesús Bravo, Pilar Ripoll, Isabel Rodríguez, Pedro Hontangas y Marisa Salanova (Eds.), Los jóvenes ante el primer empleo: el significado del trabajo y su medida (pp. 21-40). Valencia: Nau Libres.
Scheibe, Karl (1995). Self Studies. The Psychology of Self and Identity. London: Praeger Westport.
Sennett, Richard (2002). La corrosión del carácter. Consecuencias personales del trabajo en el nuevo capitalismo. Barcelona: Editorial Anagrama.
Sevilla, Teresita María; Uribe, Hernando y Rodríguez, Lorena (2010). Una mirada a la construcción de género y el conflicto en tres entornos laborales en Cali. Cali: Universidad Autónoma de Occidente.
Sisto, Vicente (2009). Cambios en el trabajo, identidad e inclusión social en Chile: Desafíos para la investigación. Revista Universum, 24(2), 192-216. http://dx.doi.org/10.4067/S0718-23762009000200011
Spink, Mary Jane (2000). Práticas discursivas e produção de sentidos no cotidiano. Aproximações teóricas e metodológicas. São Paulo: Cortéz Editora.
Spink, Mary Jane y Medrado, Benedito (2000). Produção de sentidos no cotidiano: uma abordagem teóricometodológica para análise das práticas discursivas. En Mary Jane Spink (Ed.), Práticas discursivas e produção de sentidos no cotidiano. Aproximações teóricas e metodológicas (pp. 41-61). São Paulo: Cortéz Editora.
Spink, Mary Jane y Mincoff, Vera (2000). A pesquisa como práctica discursiva: superando os horrores metodológicos. En Mary Jane Spink (Ed.), Práticas discursivas e produção de sentidos no cotidiano. Aproximações teóricas e metodológicas (pp. 63-92). São Paulo: Cortéz Editora.
Stryker, Sheldom (2008). From Mead to a structural symbolic interactionism and beyond. Annual review of sociology. 34, 15-31. http://dx.doi.org/10.1146/annurev.soc.34.040507.134649
Van Dijk, Teun (2003). Ideología y discurso. Una introducción multidisciplinaria. Barcelona: Ariel.
Walsh, Kate y Gordon, Judith (2008). Creating an individual work identity. Human resource management review, 18(1), 46-61. http://dx.doi.org/10.1016/j.hrmr.2007.09.001